固定资产盘盈业务
|
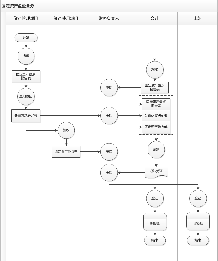
2012年12月北京攀登户外用品公司在财产清查过程中,发现2008年12月购入的一台设备尚未入账,重置成本为29400元(假定与其计税基础不存在差异。) 原始单据[查看全部] |
||
业务流程
任务要求
- 编制2012年12月盘盈固定资产业务记账凭证;
- 编制2012年12月处置盘盈固定资产业务记账凭证。
账务处理
固定资产盘盈业务——任务完成|
2012年12月北京攀登户外用品公司在财产清查过程中,发现2008年12月购入的一台设备尚未入账,重置成本为29400元(假定与其计税基础不存在差异。) 原始单据[查看全部] |
||